为扩大学院科研体量,提升科研水平,为建立一支创新能力突出,能够承担重大科研任务的专职科研队伍,建立若干个面向世界科技前沿,面向国家重大需求,面向国民经济建设主战场的科研团队,a漫
现面向校内外招聘专职科研人员,欢迎广大有志于从事高校专职科研工作的优秀人才报名应聘。
一、招聘条件
1.在国内外著名高校或研究机构取得博士学位(985、211大学应届毕业生优先);
2.年龄一般不超过35周岁(特别优秀者可适当放宽);
3.在相关学术领域已有明显业绩,具有成为学术骨干的潜质;
4.具有良好的研究基础、学术潜力和独立承担科研项目的能力;
5.优秀的沟通能力和团队协作精神;
6.符合a漫
专职科研博士后招聘条件。
二、在站待遇
进入学校博士后流动站管理,薪酬待遇、社会保险和其他福利等按照学校博士后管理办法执行。
1.收入不低于17万元/年;
2.享受学院的绩效分配;
3.学校为助理研究员缴纳社会保险和住房公积金,提供公寓住房、子女入学等待遇;
4.在站期限一般为2年,根据研究工作需要最长可延至6年;符合出站条件且满足应聘条件者,可随时应聘学校各类教师或研究岗位。
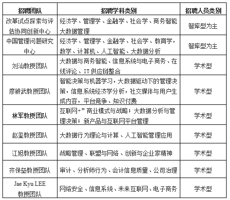
三、招聘岗位

四、应聘方式
应聘者请将以下申请材料发至联系邮箱
1.《a漫
教师及专职科研人员应聘申请表》(见附件);
2.2-3封同领域知名专家推荐信;
3.本科、硕士、博士的毕业/学位证书复印件(博士尚未取得双证,但能按期毕业的暂不提交);
4.其他证明工作能力的材料。
5.申请材料打包发送,邮件主题需注明:应聘助理研究员+姓名+应聘团队。
五、联系方式
联系人:杜老师,电话:029-82665092;邮箱:[email protected]
附件下载:
a漫
教师及专职科研人员应聘申请表.doc