办事指南
学院办公室
党委办公室
人力资源与教师服务中心
学科与科研发展中心
教学管理与服务中心
学生发展与服务中心
校友服务与发展中心
MBA与EMBA中心
MEM与MPAcc中心
实验与信息中心
院领导信箱
资料下载
当前您的位置: a漫 - 办事指南 - 学科与科研发展中心 - 正文
作者: 编辑:贾峰菊 发布时间:2021-11-30
一、本科生因公赴台审批流程
二、研究生因公赴台审批流程
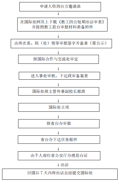
三、教师因公赴台审批流程
上一篇:【联系方式】学科与科研发展中心联系方式
下一篇:【外事-因公出境】教师因公临时出国(境)审批流程