纵向科研项目/合同审查办理流程(自然科学类)

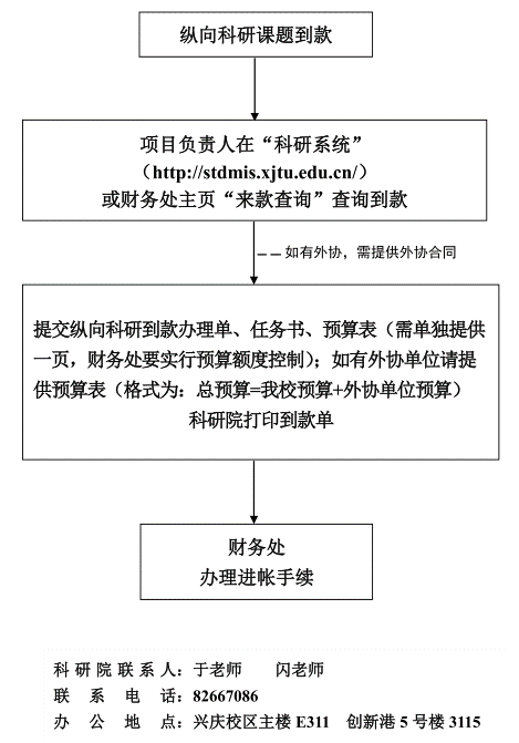
纵向科研课题到款办理流程(自然科学类)

纵向科研项目预算调整(一般事项)办理流程(自然科学类)

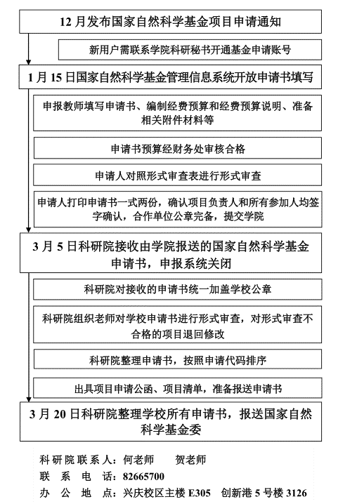
国家自然科学基金项目申报流程

国家自然科学基金项目结题报告报送流程

国家自然科学基金项目计划书报送流程

国家重点研发计划项目申报流程

国家重点研发计划项目中期检查流程

重点研发计划项目综合绩效评价流程

国家科技重大专项申报流程

国家科技重大专项结题验收流程

重点科研基地申报流程

重点科研基地评估/验收流程

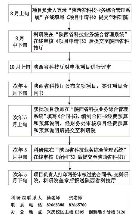
陕西省科技计划项目报送流程

陕西省科技计划项目结题流程

科研管理信息系统操作流程

科技奖励申报流程

军工纵向项目申报程序

军工纵向科研课题到款办理流程

军工类资质及招投标用章申请流程

军工科研合同审查办理流程

军工横向科研课题到款办理流程

军工科研合作(外协)合同审查流程

军工科研课题合作(外协)转款办理流程

定密流程
