办事指南
学院办公室
党委办公室
人力资源与教师服务中心
学科与科研发展中心
教学管理与服务中心
学生发展与服务中心
校友服务与发展中心
MBA与EMBA中心
MEM与MPAcc中心
实验与信息中心
院领导信箱
资料下载
当前您的位置: a漫 - 办事指南 - 校友服务与发展中心 - 正文
作者:校友服务与发展中心 编辑:吕新月 发布时间:2025-09-19
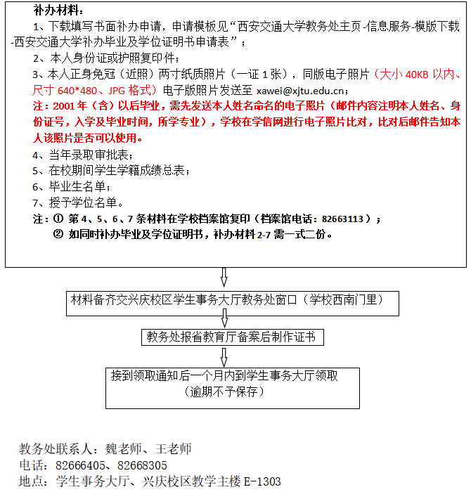
补办说明:
1. 毕业及学位证明书只能补办一次,若遗失不再补办,请妥善保管。
2. 毕业及学位证明书办理成功后,原证书失效,不能再使用。
3. 可委托他人送交材料办理。
上一篇:本科中英文成绩单、在读证明、学历学位证明办理须知(暂行)
下一篇:【联系方式】校友服务与发展中心联系方式