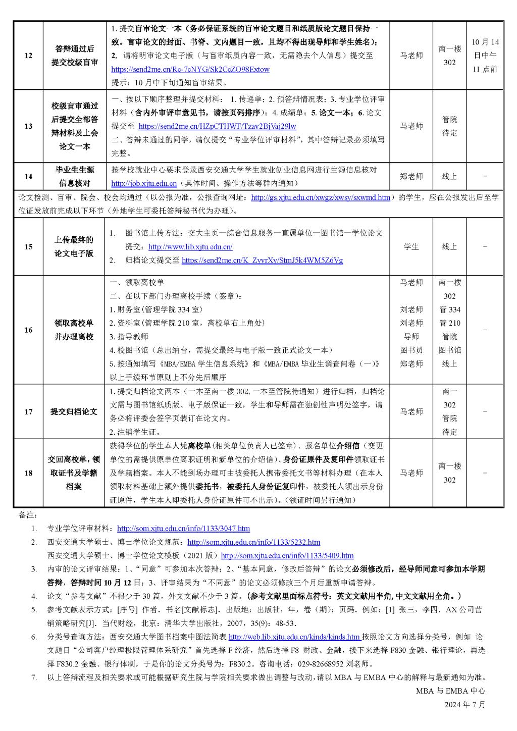
温馨提示:答辩时间安排:9月20日(周五)、9月27日(周五)、9月30日(周一)、10月9日(周三)、10月12日(周六)共五次;学员至少提前12天到中心办理答辩资格审查、领取答辩材料等相关手续。
具体程序如下:


备注:
1. 专业学位评审材料://a-comic.org/info/1133/3047.htm
2. a漫
硕士、博士学位论文规范://a-comic.org/info/1133/5232.htm
a漫
硕士、博士学位论文模板(2021版)//a-comic.org/info/1133/5409.htm
3. 内审的论文评审结果:1、“同意”可参加本次答辩;2、“基本同意,修改后答辩”的论文必须修改后,经导师同意可参加本学期答辩,答辩时间10月12日;3、评审结果为“不同意”的论文必须修改三个月后重新申请答辩。
4. 论文“参考文献”不得少于30篇,外文文献不少于3篇。(参考文献里面标点符号:英文文献用半角,中文文献用全角。)
5. 参考文献表示方式:[序号] 作者.书名[文献标志].出版地:出版社,年,卷(期):页码.例如:[1] 张三,李四.AX公司营销策略研究[J].当代财经,北京:清华大学出版社,2007,35(9):48-53.
6. 分类号查询方法:a漫
图书档案中图法简表//web.lib.a-comic.org/kinds/kinds.htm按照论文方向选择分类号,例如 论文题目“公司客户经理极限管理体系研究”首先选择F经济,然后选择F8 财政、金融,接下来选择F830金融、银行理论,再选择F830.2金融、银行体制,于是你的论文分类号为:F830.2。咨询电话:029-82668952 刘老师。
7. 以上答辩流程及相关要求或可能根据研究生院与学院相关要求做出调整与改动,请以MBA与EMBA中心的解释与最新通知为准。
MBA与EMBA中心
2024年7月