a漫
2017年EMBA学位论文答辩时间安排
——2017上半年(新版本)
a漫
EMBA各位指导教师及各位学员:
2017年3-5月期间,将为a漫
EMBA学员安排学位论文答辩。请计划上半年参加学位答辩的EMBA学员根据本人时间及论文准备情况,自2017年3月5日起即可到所在教学点查询作业及考勤统计情况(西安班在EMBA教务部门陈敏老师处查询),各个环节合格的同学在EMBA中心领取答辩申请单,并传真至a漫
EMBA教育中心(a漫
205室)复核,办理答辩手续。(可参加本次学位论文答辩的学员为已办理延期毕业的学员,2008级~2014级学员,并已按照要求修完全部课程)。
2017上半年的正式答辩时间将安排在3月29日,4月19日,5月10日,共三次,每次申请答辩人数不得少于6人。如在答辩时间出现了申请答辩的学员不足6人,将取消当次的答辩安排,并将已申请答辩的学员顺延至下一个答辩日一起进行。
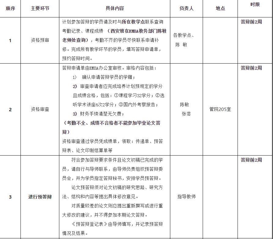
按照校研究生院相关规定,申请学位论文答辩的学员应在答辩前一个月完成培养计划预规定的学分且成绩合格。
成绩合格者须在答辩日前两周办理预约手续。并核对本人成绩单、预答辩表、答辩申请材料等相关表格,且登记本人预约的答辩时间。(没有按照规定提前两周预约的,顺延答辩时间。)
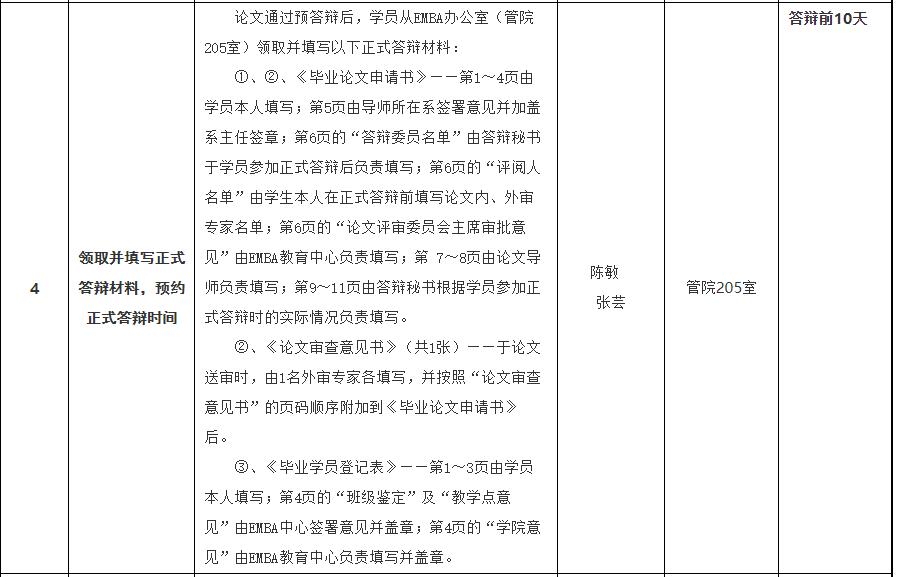
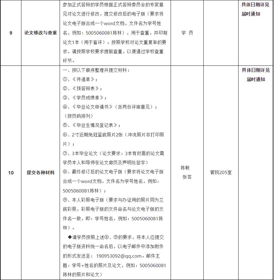
已预约过答辩时间的学员在参加正式答辩一周前,经导师同意定稿后,学生向EMBA中心提交内审论文(盲审格式)。说明:首次申请答辩的学生,提交1本;二次申请答辩的学生,提交2本。
答辩前三天,EMBA中心通知学生内审结果,确认答辩资格。未通过内审的论文处理办法参见备注2。
说明:内审通过的论文,于当天将相关答辩材料提交到a漫
205室,逾期提交答辩材料的学员,将不能按照预约日期参加答辩;未通过的论文,评审意见通知到答辩学生和指导教师。
咨询电话:029-82665854 82665531
联 系 人:陈敏老师 张芸老师
a漫
EMBA教育中心
2017年2月28日
2017年新版
(后附答辩申请流程)
a漫
高级管理人员工商管理(EMBA)学位论文答辩及离校流程
(请学员认真阅读,并按具体程序办理论文答辩手续)
答辩时间:需提前至少2周进行预约。 答辩地点:答辩日前一天见EMBA中心






备注1:未通过内审的论文,其论文修改和重新提交答辩申请时间按照原有规定执行,即“基本符合论文要求,同意修改后申请答辩”的论文必须修改一个月后重新申请答辩;“不符合论文要求,不同意申请答辩”的论文必须修改三个月后重新申请答辩。
询电话:029-82665854 82665531
联系人:陈敏老师 张芸老师
E-mail:[email protected]
[email protected]
a漫
EMBA教育中心
2017年2月